Modul Purchases #UPERP8UAS02B
Sawra Dhatri 4415217072
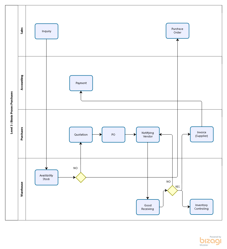
Saya akan menjelaskan proses transaksi Purchases pada Odoo. Flowchart transaksi dapat lihat dari bagan berikut:
Flowchart lainnya dapat dilihat di postingan #UPERP8UAS01A
Untuk pembuatan Quotation, saya bantu menggunakan video. Silakan di-play :)
Link untuk mengakses youtube: https://youtu.be/sM5aPxt0ZWM
Untuk pembuatan PO, saya tidak dapat membuat videonya karena saat itu aplikasinya error. Saya coba berkali-kali tetapi tidak running. Jadi, saya jelaskan dalam screenshot.
Setelah email dikonfirmasi oleh supplier (dalam kasus ini PT KITA), maka klik Quotation kita di sub menu Request for Quotation.
Lalu klik Bid Receive.
Klik Confim Order.
Dan klik Receive Invoice.
Akhirnya RFQ tersebut akan pindah ke sub menu Purchase Order.
Kalian dapat memeriksa invoice-nya pada sub menu Invoice.
Bagian Accounting akan melakukan Payment dari order tersebut, dan mem-validate PO, baru setelahnya Purchases mengklik Receive Product dan produk akan diterima di warehouse.
Berikut video email yang saya lakukan dengan supplier:
Link untuk mengakses youtube: https://youtu.be/ufZuEqx3oQk
Saya juga sertakan lampiran RFQ dan PO. Tapi hanya berupa screenshot karena tidak bisa di-print (silakan cek video pertama)
Terimakasih.






